

自诞生以来,塑料被广泛应用于各大领域,便利了人们的日常生活。然而,大范围地使用塑料,使得未被妥善处理的塑料垃圾在全球造成了严重的污染问题。为缓解塑料污染问题,人们试图以研发出可降解塑料,期待其替代传统的不可降解塑料,然而可降解塑料能否承载人们美好的期待,仍有许多争议。
近日,上海浦东益科循环科技推广中心公布了《可降解塑料应用效果评估综述》,厘清了可降解塑料相关概念,梳理了可生物降解塑料的降解条件,并对国内有关法规、体系进行了整理汇总,提出了包括完善标准体系、进行全生命周期评估、加强科普教育等的建议。

误会大了!可降解≠随地降解
根据《可降解塑料制品的分类与标识规范指南》(中轻联综合[2020]284号文),可降解塑料即“在自然界如土壤、沙土、淡水环境、海水环境、特定条件如堆肥化条件或厌氧消化条件中,由自然界存在的微生物作用引起降解,并最终完全降解变成二氧化碳或/和甲烷、水及其所含元素的矿化无机盐以及新的生物质(如微生物死体等)的塑料。”[1]
目前,常见的可降解塑料主要有可生物降解塑料和可堆肥塑料(光降解塑料、热氧降解塑料也曾被认为是可降解塑料,但因其降解能力未有定论,降解后对环境依然存在危害,后被从可降解塑料类目中删去)。其中,可生物降解塑料的有关问题是本文的介绍重点。可生物降解塑料又可以根据降解程度,分为完全可生物降解塑料和不完全可生物降解塑料。
人们对于可生物降解塑料常用这样一个误区:可生物降解塑料可以在任何自然环境中降解。事实上,不同的可生物降解塑料所需要的降解条件不同,只有当周围环境满足了条件(如微生物群、温度、湿度等等)后才可发生降解。而不同的自然环境背景下的环境条件差异巨大,有些可生物降解塑料在自然环境中可能难以发生降解。例如被广泛运用于一次性包装袋、快餐盒、无纺布等日常用品的PLA(聚乳酸),虽然一直因其具有良好的生物可降解性而颇受欢迎,但实际上,PLA只能在工业堆肥或厌氧消化的环境条件下才会发生降解。此类误解很有可能会让人们随意丢弃可生物降解塑料废物,进而污染环境[2]。

可降解餐盒
可生物降解塑料的处置及其影响
可生物降解塑料被废弃后(也即到达生命终期后),有许多不同的处置办法。一类是用处置不可降解塑料的传统废物回收处置技术,即物理回收、化学回收法;一类是堆肥、厌氧消化等的生物处置法。后者是目前针对可降解塑料废物的最优处置方法[3][4]。
生物处置法包括好氧堆肥和厌氧消化:
堆肥是指在好氧且潮湿的环境下通过混合微生物种群对有机垃圾进行受控的生物转化的过程。通过该转化过程,有机物被降解为矿物质、生物质以及腐殖质等土壤改良产品,同时释放出二氧化碳、水和热能。
好氧堆肥包括工业堆肥和家庭堆肥。工业堆肥的温度高且稳定,家庭堆肥速度慢、处理量小但也有着可以减少市政工作量的优点[5]。
厌氧消化则是一种在无氧环境下通过由细菌组成的微生物种群将有机废物转化为富含甲烷的沼气、沼渣和沼液的生物化学过程。
相比堆肥,厌氧消化的系统更复杂且成本高,但是这种处置方法可以生产土壤改良剂和肥料,产生的沼气还可以被直接被用于发电[6][7]。

生物处置方案
理论上来说,可生物降解塑料的生物处置法有许多好处,现实中,生物处置面临着执行困难的问题。这是因为,要对可生物降解塑料进行生物处置,就需要在源头分类时将其他不可降解杂质(传统塑料,玻璃,金属等等)从可生物降解塑料中分离去除,或者在完成生物处置后对处置后的产品进行筛分,去除其中的不可降解杂质。
然而,大多数情况下,可生物降解塑料往往和非可生物降解塑料进行混合收集,并且在筛分过程中与不可降解塑料一起被移除,因而许多可生物降解塑料并没有得到妥善处置[4][8][9]。
据有关报告显示,1950年至2015年间,79%的塑料垃圾被填埋处置或丢弃在自然环境中,其中包括不少可生物降解塑料。然而,要让可生物降解塑料充分降解,需要满足一定的环境条件,温度、微生物群、相对湿度、含氧量[3][4]……这些十分重要的环境因素却常常为大众所忽视,并且产生误解。
可降解农膜
农业生产中,常常大量应用农膜以提高作物产量。然而,废弃农膜的碎片遗留在土壤中会污染、破坏农田。近年来,可降解塑料被用于农膜制作当中,其中使用可降解塑料的以地膜为主。

可降解地膜
可降解地膜根据其降解的客观条件和机理可以被分为光降解地膜、生物降解地膜以及光/生物降解地膜。
光降解地膜的工作原理为在高分子链中引入光敏基团或光敏性物质,而后通过吸收紫外线(如日光)来引发塑料的光氧化降解。但是,当其被埋于土中或者被农作物覆盖时,难以照射到足够的紫外线,部分地膜无法得到光降解,因此使用光降解地膜有着对自然环境造成污染的风险。此外,光降解地膜的降解速率很难控制,只适合应用于光照充足地区,应用范围狭窄。另外,光降解地膜的主要成分是无法被完全降解的聚烯烃类树脂,且某些需要引入的光敏剂成分为重金属,可能污染环境污染,无法达到环保要求[10][11][12]。
生物降解地膜是通过自然界中的微生物活动进行降解的一种地膜[10]。可生物降解地膜可以减少对农地的塑料污染,主要优势在于其生命终期可直接降解于到农田中,不需要清除,不仅可以减少塑料污染,也可以减少垃圾处置的劳动力和成本[13]。即便如此,由于其中的添加剂等原因,可生物降解地膜也可能带来微塑料污染、生态毒性等潜在环境问题[10][11][12]。
光/生物降解地膜则是在通用高分子材料中加入了光敏剂、自动氧化剂、抗氧剂以及生物降解助剂制成,同时具有光与生物降解的功能。光/生物降解地膜仅仅是加速了地膜中可降解部分的降解过程,并没有实质性解决光降解地膜无法被完全降解的问题,添加剂又会使光/生物降解地膜降解破碎成大量难以清除的小颗粒,完全降解效果不佳,可能会对环境带来更严重的潜在污染。
我国可降解塑料的现状与困难
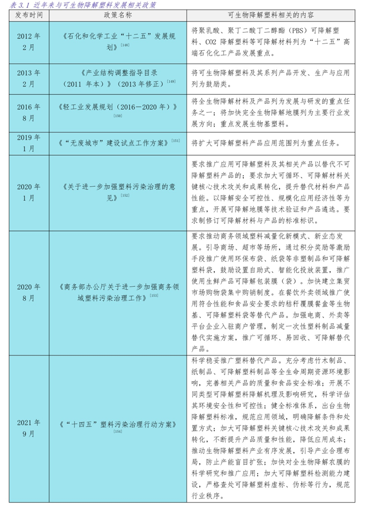
为了推进可生物降解塑料市场的发展,我国陆续出台了支持可生物降解行业的政策。可以看到,在过去几年,大部分的政策倾向于鼓励可生物降解塑料的应用。尤其是新版的禁塑令,强调了禁止不可降解塑料的使用,变相地为包含可生物降解塑料在内的替代材料打开了市场空间。

目前,我国推进可生物降解塑料有以下几重问题有待解决:
一是标准滞后、缺失统一标准。一方面,由于我国对可降解塑料的标准化工作起步较晚,前期的标准主要是以国外先进的标准作为蓝本进行修改,或者使用翻译法直接等效采用国外的标准,目前这些标准已经变得滞后、陈旧[16]。另一方面,我国尚未有健全、统一、强制性的可降解塑料标准、认证体系,虽然目前已有国际标准和行业标准,但是各标准的使用条件不同,缺少唯一且容易辨识的可降解塑料的标识,因而市场较为混乱。
二是监管不足,产品鱼龙混杂。塑料产品上的“可降解”、“可生物降解”、“可堆肥”等环境说明不够精确、含糊不清,没有附有降解所需的环境条件和时间范围等在内的充分的限定性说明。部分厂家存在着夸大甚至虚假宣传、将部分可降解塑料伪装成完全可降解等虚标、伪标等不法行为,利用“可降解”、“生态降解”、“环保降解”等环境声明误导消费者[15]。
三是缺少公众普及教育。目前,我国对于群众尚未实施相关于可降解塑料的普及性教育,在缺乏可靠的信息的情况下,消费者可能因为望文生义对可降解塑料产品有理想化的理解,在丢弃的时候反而更加的随意[17]。摆脱塑缚对 2086 名公众进行的一项调查显示,仅有 20%左右的公众能够认识到“如果一款塑料产品宣称可降解,并不代表其可以无条件地快速降解”[18]。因此,我们需要推广相关教育,以指导消费者来选择合适的可降解塑料产品,并以合适的方式丢弃相应的产品废物。
四是生产成本、售价高昂。目前,可降解塑料的生产工艺与加工设备并未像传统塑料那样成熟、通用,加上国内的可降解塑料产量与产能无法满足各方面的需求,因此可降解塑料的成本与售价远高于传统的不可降解塑料,大规模使用受限。在如农用地膜等低端产品的应用领域上,消费者又十分关注产品的价格,可降解塑料产品推广受阻[19]。
要妥善处置可生物降解塑料废物,应当针对不同类型可降解塑料进行妥善分类收集、做好终端处置。由于目前我国对于可降解塑料的回收处置系统尚不完善,后端处置链滞后,以及其他现实阻力,可降解塑料尚不能被妥善处置,极可能被最终焚烧填埋处置,如此便不能发挥生物处置法的优势,甚至还可能导致严重的环境污染,与使用初衷背道而驰。
参考文献
-End-
编辑:刘婧童、摆脱塑缚








2022-04-06


